Кто ты, новая Элизабет?
Краткое вступление и настройка на авторский стиль
Не стоит, наверно, пересказывать сюжет игры и объяснять чем же она заканчивается, но все же… последние минуты игры объясняют многое, но не всё, оставляя догадки на волю игроков.
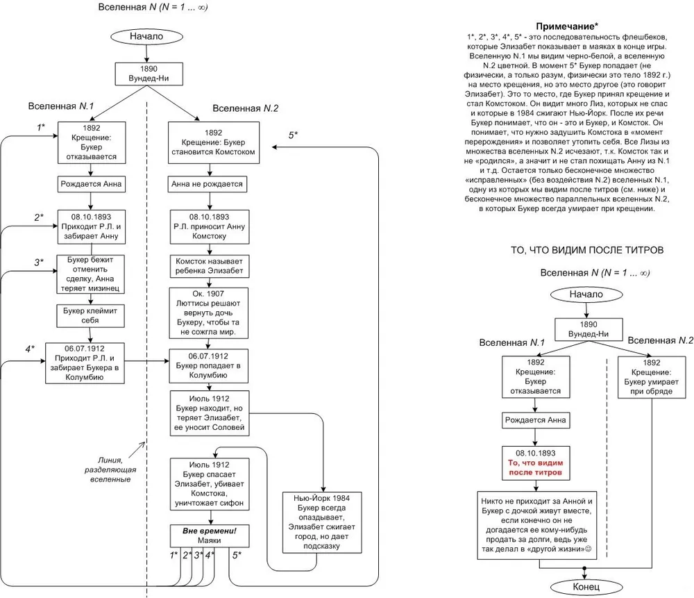
Блок-схема сюжета игры

Здесь прозвучат некоторые предположения о сюжете игре и ее концовке, и на их основе будут построены все логические выводы и заданы вопросы. Правильны они или нет, предлагаю обсудить.
Кто ты, новый Букер?
В конце игры мы узнаем, что когда Букер впервые выбирал, принять крещение или нет, он отказался от него. Затем у этого оригинального Букера примерно через два года появился ребенок. (Кто же была матерью дочери Букера?). Это событие происходит задолго до событий игры.
Но одновременно, по теории множественных вселенных, появился другой мир, в котором он принял это крещение. Мир, где он принял крещение, это мир Комстока и Колумбии, действия игры Инфинит.
После крещения этот новый, свободный от грехов Букер из альтернативной реальности принимает новое имя – Закари Комсток. Он встретил Розалинду Лютес и начал создавать город в небесах, названный Колумбия. Он стал другим человеком. Злым? Возможно. Это тот же самый Букер, но изменившийся и стремящийся теперь к другим, внешне благочестивым целям.
Новый Букер – Комсток, так и оригинальный – просто Букер – существовали в пределах собственных миров, каждый занимаясь своими делами. Однако, после того как Комстоку стал нужен наследник, он использовал машину для создания разрывов Лютесов, чтобы прийти в мир Де’Витта и забрать у Букера его ребенка, Анну. Сам он не мог уже иметь ребенка, потому что стал бесплодным, из-за экспериментов с машиной и, возможно, переходов между мирами.
Вопрос: Почему ему была нужна именно Анна? Это не совсем понятно, если только речь не идет о пророчестве или видениях, или каких-то особых способностях ребенка Букера.
Отрезанный мизинец, как причина появления особых способностей Элизабет?? Может быть. Но до этого, зачем она была нужна Комстоку?
Возможно, дело в том, что фактически, Комсток это Букер, но только в другом мире, и Анна его биологическая дочь. И Комсток искал именно кровного наследника.
Букер продал Анну ему, чтобы погасить свои долги. Может быть, для Анны это не было плохим выбором – стать наследницей огромного летающего города. И даже если бы Букер не продал ее, то Комсток мог прийти в мир Букера и забрать ее силой. Возможно, что Комсток продолжил бы существовать в своем мире, даже если бы Букер и его дочь Анна остались вместе. Но недолго, так как быстро старился и в его теле уже были раковые метастазы.
Итак, Комсток забрал дочь Букера, Анну (потом она получает имя Элизабет). И все бы шло дальше гладко и прекрасно. Букер бы спился окончательно, а Элизабет стала бы наследницей Колумбии и в какой-то момент «на земные горы пролился бы огонь с небес». Что и происходит в одной из параллельных вселенных.
Но Букер в какой-то момент начинает испытывать угрызения совести и пытается вернуть ее. Или это близнецы Лютесы пылая гневом и местью, приходят к Букеру и предлагают ему попытаться вернуть свою дочь? Что-то я совсем запутался…
Букер начинает, таким образом, бесконечный цикл попыток, который никогда не заканчивается или всегда заканчивается одним и тем же. Провалом его попыток, возможно из-за противодействия полиции и армии Колумбии, а, вероятнее всего, из-за Соловья, который постоянно блокировал Букера и попытки Элизабет открыть порталы в другое измерение.
Название игры намекает нам и о другой бесконечности – бесконечности миров и параллельных миров с Букером, Комстоком и Элизабет. В одном из них Букер даже стал героем народного восстания на Колумбии.
Но в последней (будем считать, что это так) попытке Букеру и Элизабет, с помощью старой Элизабет из другой вселенной, удается справиться с Комстоком и Соловьем, и они перемещаются в Рапчур. Почему же именно сюда? И почему именно оттуда они отправляются в мир маяков и дальше, где дается окончательное объяснение всему происходящему? Откуда у Букера были способности, подобные способностям Райана, чтобы запустить батискаф?
Одни вопросы и догадки.
В конце игры, Букеру объясняют, и он понимает это, что он и Комсток – одни и те же люди, и чтобы убить Комстока при его рождении, он должен дать убить себя в тот момент, когда он должен стать Комстоком.
И вот в сцене крещения появляется множество Элизабет, чтобы утопить Букера в крещенской купели. После того, как он умирает, мы видим, что все Элизабет постепенно исчезают. Правда, вот непонятно, все ли?
Откуда они узнают, что они нужны именно в этой точке повествования? Почему Букер только один? Почему не утопить сразу хотя бы парочку Букеров?? Так сказать, в назидание остальным, чтобы они не продавали своих дочерей, черт знает куда.
И потом почему именно этого Букера, который спас Элизабет, а не того молодого раздолбая до крещения, продавшего потом свою дочь???
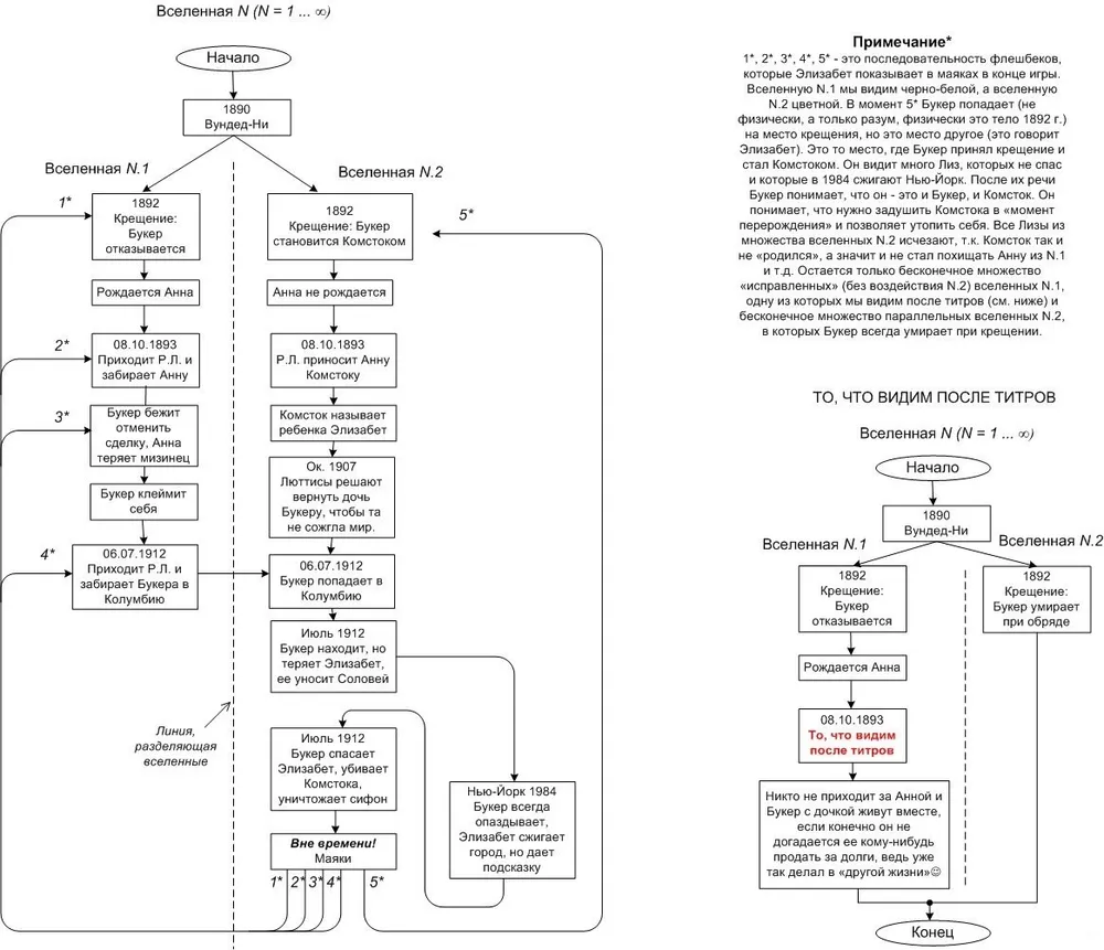
Таким образом, любая возможность появления Комстока и всего "связанного с Комстоком" исчезает. Букер становится собой в своей последней попытке. Возможно, очистив память от Комстока, или все же помня о том, что же с ним произошло. (Его крик в конце игры после титров – Анна, навеивает некоторые сомнения в том, что он потерял память).
Комстока теперь никогда не существовало. Посланец Комстока никогда не приходил и не забирал ребенка Букера, и Колумбия никогда не была построена. Все то, на что повлиял Комсток или имел общее, было разрушено.
Вопрос: Зачем же нужно было убивать Комстока в момент его появления, если они уже освободились от него и Колумбии? Комсток же в основной вселенной был убит Букером, в сцене с омовением рук.
Возможно, чтобы избавится от всех версий миров с Комстоком и постройкой Колумбии. Чтобы избежать огненного апокалипсиса с небес… (ох, здесь выглядывают “ушки” 11 сентября).
Почему бы просто не изменить то, что случилось, возвратившись назад во времени через маяки, к старым воспоминаниям?
Возможно, дело в том, что они не смогли бы что-либо изменить. Когда вы возвращаетесь к ранее, уже сделанным воспоминаниям, их можно только пережить - вы не можете переделать их. Букер не мог вернуться назад и выбрать – остаться с Анной не отдавать ее, потому что его решение о ее продаже было принято, и он должен снова пройти через это, даже если он вернется, зная, что это неправильно. Даже в альтернативной реальности, где он не продал ее, Комсток все равно пришел бы, чтобы забрать ее.
Теперь, еще один вопрос: если невозможно изменить уже полученные воспоминания и пройденные ситуации, то, как Элизабет смогла утопить Букера, и тем самым убить Комстока. Ну, в то время как он решал, принять крещение или нет, он ведь еще не знал Элизабет, и как она могла повлиять на взаимоотношения с другими людьми, и как она все еще может коснуться Букера и взаимодействовать с ним. Видимо, хотя ее контроль над сценой ограничен, она может убить Букера в ключевой сцене и изменить его жизнь.
Но Букер не убил себя-всех, когда-то родившихся, он убил себя того, кто превратился в Комстока.
Он принял крещение, пускай, не от рук проповедника, а от рук Элизабет.
Выходит что Букер, который отказался от крещения, продолжает существовать, независимо от того кто бы это не предложил.
Однако из-за того, что миры Букера и Комстока все же пересеклись, все части жизни Букера, которые включали Комстока или что-нибудь из самого измерения Комстока, были удалены из его жизни. Теперь нет никаких близнецов Лютесов, которые приходили, чтобы забрать его дочь, нет Колумбии, ни Комстока, а также нет взрослых Элизабет из его, или любого другого измерения. Их выходит, никогда не существовало.
Затем Букер вернулся в последний момент в своей жизни, который был свободен от безумия, связанного с Комстоком: Букер в своей квартире с младенцем Анной, прежде чем он встретил Комстока или его посланцев.
Это почти конец игры. Идут титры. После титров в игре есть маленький отрывок, когда Букер просыпается в своей квартире и слышит плач ребенка. Он идет к двери в детскую комнату и кричит: “Анна?!” И вот теперь игра действительно заканчивается.
Хорошо, Букер остался жив, пускай, не во всех параллельных вселенных-мирах. Но кого мы увидим, кто такой новый Букер? Это или наш старый знакомый или новый из новой реальности?
Элизабет или все же Анна?
Теперь надо подумать – Куда же делась Элизабет после сцены утопления Букера??
Или же одна из Элизабет осталась в одной из реальностей, или они все исчезли, как будто никогда их и не существовало. Если они исчезли, то кого мы увидим в дополнениях?
Разработчики говорят, что они оба, Букер и Элизабет, не знают друг друга. Или просто Букер не помнит той Элизабет. Даже если эта женщина (у меня не поворачивается язык, назвать эту вульгарную жэнщину, девушкой и именем той трепетной лани из игры) является одной из оставшихся Элизабет.
Значит, это Анна, одна из версий повзрослевшей дочери Букера. Или… совсем другой человек.
Та девушка, с которой вы прошли всю игру, через преследования полиции и религиозных фанатиков, тернии народного бунта на Колумбии, та бедняжка, мученица, которая прошла испытания в доме Комстока и, кажется, не сломалась под медикаментозным принуждением и многочисленными внушениями в том, что за ней никто не придет, исчезла. Ее уже нет.
Анна-Элизабет, которая еще ребенком была перемещена Комстоком на Колумбию. Сначала, возможно, она была помещена в приемную семью, где воспитывалась до постройки башни-монумента. Потом в эту башню и там росла под негласным присмотром ученых. И одним и единственным другом ей был Соловей. Какие физические и психологические опыты ставили над ней исследователи??
Когда к ней прорвался Букер, она пошла с ним, видимо, узнав в нем родственную душу.
И вот теперь, когда Комсток умер, не родившись, что осталось от его дел и свершений? Ведь взрослая Элизабет тоже не могла появиться без вмешательства Комстока и Лютесов.
Повзрослевших Элизабет нет в любом измерении, где нет Комстока. Комсток создал Элизабет с ее способностями, без него ее не может быть.
Он был в каждом мире, где была она. Когда он умер, все взрослые Элизабет тоже должны были умереть, оставив только детей, нескольких Анн. Или нет?
Это означает, что пока Анна будет жить рядом с Букером, она никогда не станет той же самой, нашей Элизабет. Она никогда не сможет открывать разрывы, имея наподобие той способности, что дали ей близнецы Лютесы в Колумбии (или приобретенной ей самой). Возможно, она никогда не сможет вскрывать замки. Зачем ей теперь это нужно? В игре, в апартаментах Элизабет мы видим вскрытые замки и доску с шифрами. И много из ее личности, ее душевной организации, что находилось под влиянием Комстока и Колумбии, будет другим. Она никогда не будет той Элизабет, что была в основной игре. Она всегда будет Анной, совершенно другим человеком, не той, что мы узнали из игры.
Это очень удручает, так как Элизабет была невероятно привлекательным персонажем и лучшим женским образом в любой современной игре, в которую можно поиграть.
Итак, Элизабет умерла. Но Анна жива. И за это спасибо разработчикам.
**
Думаю, что девушка, которую мы увидим в дополнении, не будет являться Элизабет.
**
И Букер уже будет не тем Букером, который решился на полет на Колумбию ради своей дочери.
Надеюсь что в дополнении “Захоронение в Море” мы получим ответы на все вопросы.
Возможно, что “Захоронение в море”, это другая альтернативная реальность, которая создана как результат действия первой игры, без учета сюжета Инфинит. Нам придется подождать выхода продолжения и поиграть в него и понять, кто такие, новая героиня и новый герой, за которых можно стоит играть, как грозился Кен Левин.

Возможно ли, что вселенная Инфинит был всего лишь “ огрызком”, такой вот воздушной альтернативой миру Рапчура, и теперь все возвращается на круги своя.
Итак, уважаемые игроки, забудьте о Колумбии, и произошедшем на ней, как некий воздушный замок, который приснился Букеру?? А Соловей, всего лишь продукт индустрии Рапчура и был стражем не только Элизабет, но и самому Букеру?
Ха-ха, это был занимательный эксперимент над вашими мозгами, глупые геймеры.
На самом деле, все время Букер и Анна ДеВитт были-жили в Рапчуре, подводном городе, на что давно намекал Кен Левин, когда говорил о том, что рано или поздно будут наведены мостки между первыми частями серии и Инфинит.
Кем теперь приходится Анна Букеру?? Букер – детектив агентства Пинкертона в отделении организации в Рапчуре? А Анна? Одинокая девица, занимающая поиском своего отца?? Или спасением мира от грандиозной катастрофы?

Тема поста навеяна вот этой статьей, но это не перевод, это свое видение темы, в чем-то совпадающее с прочитанным. Но там речь больше шла о концовке игры.
Так, что у вас есть в загашниках ума? Прошу задавать любые вопросы, какие хотите, в комментариях, и мы обсудим. Но не обещаю, что буду стараться изо всех сил ответить на них.