Contra Hard Corps. Вступление.

Я думаю детство было у всех. Среди нас нет тех, кто родился в пробирке (я очень надеюсь на это) как Грюнт. А значит, все когда-то были маленькими. И те, чье детство зацепило приставки Dendy и Sega, имеют схожие ассоциации со словом Contra. Однако, возможно, не все знают, но Contra была не только на Dendy но и на шестнадцатибитной Sega. Был аналог и на Super Nindendo, правда назывался продукт : Probotector. Но название в данном случае не играет большой роли, поскольку Contra уже стало чем-то большим нежели название хитовой серии. Сеговская игра называлась Contra Hard Corps. На восьмибитной приставке Dendy эта серия стала очень раскрученной, с несколькими сиквелами. Ее склоняли и так и эдак : Contra, Super Contra, Super Contra 6, Contra Force. Сеговский вариант был ничем не хуже, а в чем-то даже лучше, но на Сеге было много других не менее известных серий и игр, пробиться сквозь которые, по-настоящему, у Контры так и не вышло. Тем не менее, я почти уверен, те у кого была Sega mega drive 2, знакомы с Contra Hard Corps. Именно ей посвящена эта серия постов.

Итак, сразу скажу, что Сеговский вариант сильно отличается от своего восьмибитного аналога, как в механике, так и в сеттинге. Их объединяет лишь то, что первая и вторая игра — отличные боевики. Начнем выбора персонажа, нам доступно четыре варианта.

  • Ray (Рэй) — обычный классический боец.
  • Sheena (Шина) — боевая подруга Рэя.
  • Fang (Фэнг) — прямоходящий волк с металлическими руками, на одной из которых во время игрового процесса насажена пушка, внешне похожая на M134 Minigun.
  • Browny (Брауни) — робот небольшого роста, из-за чего иногда даже не приходится ложиться, спасаясь от выстрелов — пули и так пролетают над головой. Имеет двойной прыжок, а также систему плавного снижения
Каждому из них доступно четыре вида оружия.

Скорострельный лазер, стреляющий короткими лучами.

Гранаты. Летят вперёд, но не до конца экрана.

Классический (S). Выстреливает за раз по пять пуль, в полёте веерообразно расходящихся.

Самонаводящиеся ракеты.

Выстреливаемые пули в полёте увеличиваются в размере. Чем-то очень напоминает Дендевское оружие (М).

Гранаты, летящие по дуге.

Лазер. Стреляет длинным лучом.

Самонаводящийся лазер. Выстреливает «веер» из пяти лучей, которые в полёте резко меняют направление (до двух раз), поражая врагов.

Быстро летящие раскалённые шары, имеющие некоторый разброс по вертикали.

Оружие, выстреливающее облако огня, наносящее огромные повреждения. Недостатки: малая дальность, скорость стрельбы, стрельба ведётся только вперёд, во время выстрела нельзя двигаться.

Огнемёт. Стреляет постоянным потоком пламени. Если, не прекращая огонь, изменять направление стрельбы, струя плавно изгибается, что позволяет стрелять под углами не кратным 45-и градусам. Бьёт на расстояние менее половины экрана.

Энергетические заряды. При частом нажатии на кнопку огня стреляет редкими, слабой силы шарами. Но если кнопку огня на некоторое время задержать, выстрел будет в виде волны, пробивающей всех противников насквозь.

Быстрый поток лучей, плавно изменяющих своё направление.

Небольшие снаряды, летящие на небольшой скорости. Достигая пика дальности, возвращаются назад по типу бумеранга. Если от снарядов «увернуться», то они будут ещё некоторое время летать.

Самонаводящийся снаряд на цепочке. Одновременно выстреливается лишь один снаряд, после чего начинающий гоняться за врагами. Обладает заметной инерцией. Является самым мощным оружием в игре после гранаты.

При удерживании кнопки стрельбы персонаж окружается шестью вращающимися шарами; при отпускании они выстреливаются в направлении противника, либо, если его нет, разлетаются по прямой в том положении в каком находились в момент отпускания кнопки.

Управление в игре достаточно простое, вам необходимо освоить : прыжок, стрельбу, смену оружия, подкат (выполняется посредством нажатия вниз + прыжок), а так же смену режима стрельбы. Первые два действия вполне очевидны. Подкат тоже, думаю, ни у кого затруднений не вызовет, скажу лишь, что таким способом можно не только уклоняться, но и уничтожать врагов. То есть ваше соприкосновение с противником во время выполнения подката наносит ему урон.

Смена режима стрельбы тоже штука не сложная. Выбранный режим отображается в верхней части экрана римскими цифрами один и два. В случае единицы вы можете свободно передвигаться и вести огонь на ходу. После того как вы перейдете во второй режим вы будете стрелять только из неподвижного положения. То есть если вы набегу нажмете выстрел, ваш герой остановится и будет вести огонь. Все нажатия стрелок во время стрельбы будут менять направление огня, но сам герой при этом не двинется с места.

В основном в игре используется первый способ стрельбы, когда нужно пробираться сквозь уровень, отстреливаясь от толпы солдат, и уворачиваясь от града пуль удобнее стрелять в движении. Но в моменты битвы с некоторыми боссами или участки игры где вы ограничены в пространстве (на крыше самолета) вам необходимо будет фиксировать вашу позицию и стрелять по диагонали вверх-влево (вправо) не сходя с места. Вот тут вам и придет на помощь второй режим стрельбы.

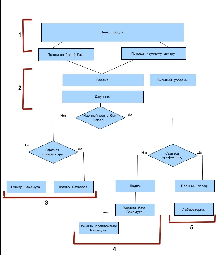
Еще одной особенностью Контры на Сеге является то, что ее сюжет не линейный. Да, это именно так, конечно, это не Mass Effect с его витиеватым сюжетом и вариантами развития, но тем не менее... Шесть вариантов окончания, для игры на шестнадцать бит — довольно не плохо. Вот небольшая блок схема возможного развития сюжета.

Упрощенная схема уровней.

Как видно из рисунка, весь игровой процесс с его ветвлениями я условно разделил на пять частей. На каждую часть выделил отдельный пост, чтобы не пихать все в 1-2 огромных поста. Плюс так можно спокойно переходить к любой части игры которая вас интересует.

Первая часть - это первый уровень и два варианта второго уровня (полное описание первой игровой развилки). Описано тут : [post]Contra Hard Corps. Первая развилка.[/post]

Второй отрезок - это два неизменных и общих уровня : Свалка и Джунгли, плюс возможное ответвление - скрытый уровень со своей концовкой. Про это рассказывается в следующем посте : [post]Contra Hard Corps. Общие уровни.[/post].

Далее идет развилка, в которой проверяется какой выбор вы сделали в начале. В случае если вы погнались за Дедай Джо, а не пошли спасать научный центр, игра будет несколько короче, поэтому это ветвление я собрал в один пост : [post]Contra Hard Corps. Сюжетная линия в случае погони за Дедай Джо.[/post]

В случае спасения научного центра игра будет несколько длинее и чуть сложнее, поэтому описание этой ветки я разбил на два поста:

[post]Contra Hard Corps. Сюжетная линия в случае освобождения научного центра и сдачи профессору.[/post]

[post]Contra Hard Corps. Сюжетная линия в случае освобождения научного центра и схватки с профессором.[/post]

Очень надеюсь, что будет понятно. Гайд пишу первый раз, если что - извиняйте.

На самом деле на старых приставках еще полно разных игр, очень интересных, какие-то по-своему гениальны. Некоторые из них переиздают фактически без изменений на современных консолях (Comics Zone например). Про каждую из них я бы мог много рассказать, мог бы гайд написать (другое дело кому он нужен), но решил выбрать именно это, поскольку люблю хорошие Action игры и боевики, а Contra - это то, что очень эффективно сочетало в себе и то и другое.